preeloader
Contact Info
Cyber 2 Tower, 26th Floor
Jl. HR Rasuna Said, Block X-5 No. 13
Kuningan Timur, Setiabudi
South Jakarta 12950
Indonesia
corsec@adaroindonesia.com (021) 2553 3065

Tata Kelola

Tata Kelola Perusahaan yang Baik (GCG)

 

Prinsip-Prinsip GCG

PT Adaro Andalan Indonesia Tbk ("Adaro") senantiasa mengupayakan penerapan tata kelola perusahaan yang baik ("GCG") dengan mengintegrasikan aspek lingkungan, sosial dan tata kelola (ESG) ke dalam kegiatan operasional dan strategi bisnis. Penerapan GCG mendukung keberlanjutan Adaro dan pencapaian visinya menjadi grup pertambangan dan energi Indonesia yang terkemuka, yang pada akhirnya menciptakan nilai yang berkelanjutan bagi pemegang saham.

Untuk menerapkan GCG secara konsisten dan berkelanjutan, Adaro telah mengadopsi 4 (empat) pilar tata kelola sesuai dengan Pedoman Umum Governansi Korporat Indonesia (PUG-KI 2021) yaitu: perilaku beretika, akuntabilitas, transparansi dan keberlanjutan, yang diwujudkan dalam berbagai pedoman tata kelolanya, antara lain Kode Etik, Piagam Dewan Komisaris, Piagam Direksi, Piagam Komite Audit, Piagam Audit Internal, serta kebijakan lainnya.

 

Komitmen Penerapan GCG di Seluruh Lini Adaro

Komitmen untuk menerapkan prinsip-prinsip GCG didukung oleh seluruh lini Adaro, dari Dewan Komisaris, Direksi hingga jajaran di bawahnya.

Mengacu pada 4 (empat) pilar governansi korporat, yaitu perilaku beretika, akuntabilitas, transparansi, dan keberlanjutan, Adaro memegang komitmen bahwa:

  1. Direksi dan Dewan Komisaris menjalankan peran dan tanggung jawabnya secara independen untuk menciptakan nilai yang berkelanjutan untuk kepentingan terbaik jangka panjang korporasi dan pemegang saham, dengan mempertimbangkan kepentingan para pemangku kepentingan.
    Anggota Direksi dan anggota Dewan Komisaris dipilih dan ditetapkan sedemikian rupa sehingga komposisi Direksi sebagai organ pengelolaan dan komposisi Dewan Komisaris sebagai organ pengawasan adalah beragam dan masing-masing terdiri dari para Direktur dan Komisaris yang memiliki komitmen, pengetahuan, kemampuan, pengalaman dan keahlian yang dibutuhkan untuk memenuhi secara tepat peran pengelolaan Direksi dan peran pengawasan Dewan Komisaris. 
  2. Remunerasi dirancang untuk secara efektif menyelaraskan kepentingan anggota Direksi dan anggota Dewan Komisaris dengan kepentingan jangka panjang korporasi dan penciptaan nilai yang Berkelanjutan.
  3. Direksi dan Dewan Komisaris memiliki hubungan kerja yang erat, terbuka, konstruktif, profesional, dan saling percaya untuk kepentingan terbaik korporasi.
  4. Adaro bertindak secara etis dan bertanggung jawab dan menegakkan nilai-nilai dan budaya organisasi.
  5. Adaro menjalankan praktik governansi korporat yang terintegrasi dengan penerapan sistem pengendalian internal dan manajemen risiko, serta sistem manajemen kepatuhan yang efektif untuk mencapai sasaran, visi, misi, tujuan, maupun target kinerja korporat dalam menjalankan bisnis secara berintegritas.
  6. Adaro membuat pengungkapan yang akurat dan tepat waktu mengenai semua hal yang material tentang korporasi sebagaimana dipersyaratkan oleh ketentuan hukum dan peraturan yang berlaku.
  7. Adaro melindungi dan memfasilitasi pelaksanaan hak pemegang saham dan memastikan perlakukan yang adil terhadap pemegang saham, termasuk pemegang saham minoritas.
  8. Adaro mengakui hak-hak pemangku kepentingan yang ditetapkan dalam peraturan perundang-undangan yang berlaku atau berdasarkan perjanjian-perjanjian yang disepakati serta mendorong kerja sama aktif dengan pemangku kepentingan dalam menciptakan kekayaan, lapangan kerja, dan keberlanjutan usaha yang sehat secara finansial.

 

Struktur Organ Tata Kelola Adaro

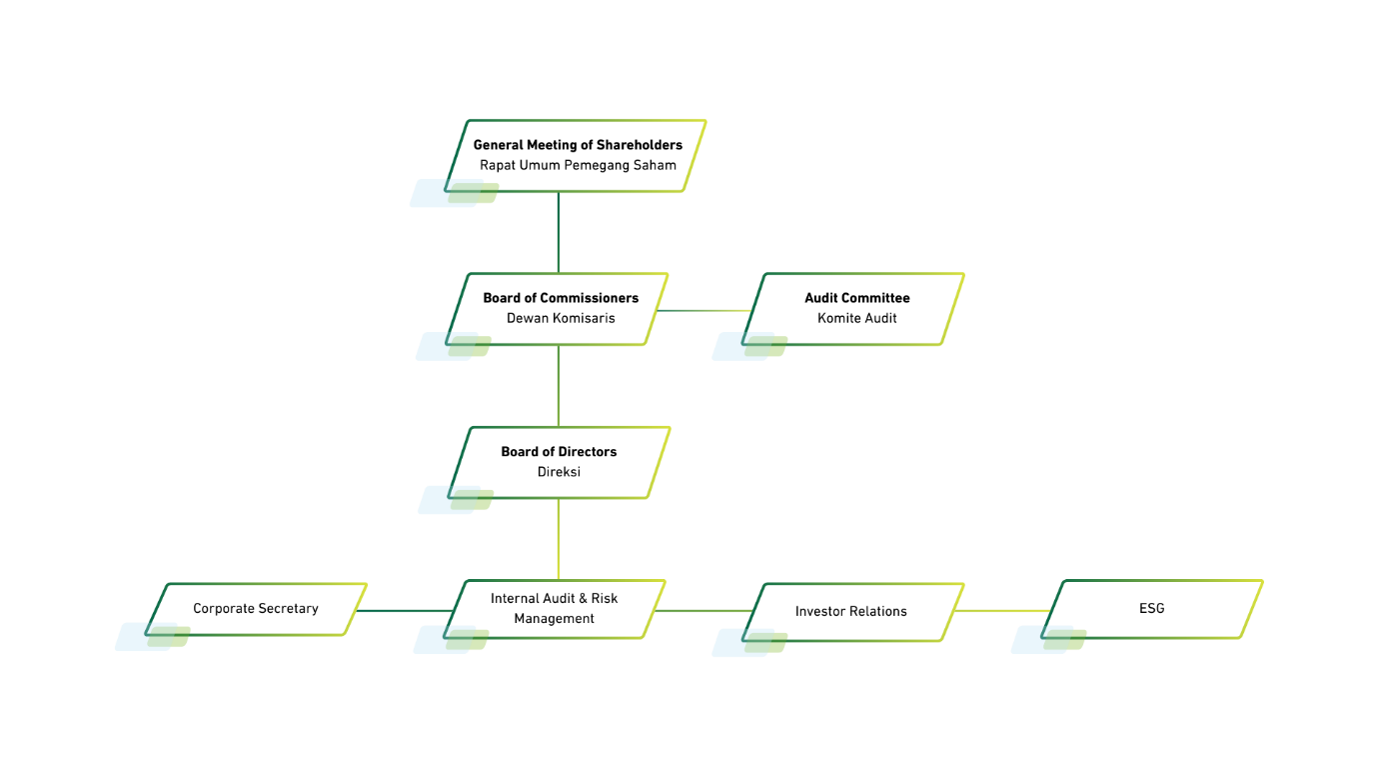
Sesuai dengan Undang-Undang Republik Indonesia Nomor 40 tahun 2007 tentang Perseroan Terbatas sebagimana diubah dengan Peraturan Pemerintah Pengganti Undang-Undang Republik Indonesia Nomor 2 Tahun 2022 tentang Cipta Kerja sebagaimana telah ditetapkan menjadi undang-undang berdasarkan Undang-Undang Nomor 6 Tahun 2023 tentang Penetapan Peraturan Pemerintah Pengganti UndangUndang Republik Indonesia Nomor 2 Tahun 2022 tentang Cipta Kerja Menjadi Undang-Undang ("UUPT"), organ Adaro terdiri atas Rapat Umum Pemegang Saham ("RUPS"), Direksi, dan Dewan Komisaris. Setiap organ memiliki peran penting dalam penerapan tata kelola serta memiliki fungsi, tugas, dan tanggung jawab masing-masing demi kepentingan Adaro dalam menjalankan kegiatan usaha selaras dengan Anggaran Dasar dan peraturan perundang-undangan yang berlaku.

  1. RUPS adalah organ Adaro yang mempunyai wewenang yang tidak diberikan kepada Direksi atau Dewan Komisaris, dalam batas yang ditentukan dalam UUPT dan/atau Anggaran Dasar.
  2. Dewan Komisaris adalah organ Adaro yang bertugas melakukan pengawasan secara umum dan/atau khusus sesuai dengan Anggaran Dasar serta memberi nasihat kepada Direksi.
  3. Direksi adalah organ Adaro yang berwenang dan bertanggung jawab penuh atas pengurusan Adaro untuk kepentingan Adaro, sesuai dengan maksud dan tujuan Adaro serta mewakili Adaro, baik di dalam maupun di luar pengadilan sesuai dengan Anggaran Dasar.

Berikut adalah bagan struktur tata kelola Adaro:

logo

Cyber 2 Tower Lantai 26, Jl. H.R. Rasuna Said Blok X-5 No. 13, Jakarta 12950 – Indonesia

(021) 2553 3065

(021) 2553 3066